逻辑回归

逻辑回归(logistic regression)是分类算法,常用于二元分类

基本求导公式

对数函数求导

幂函数求导

指数函数求导

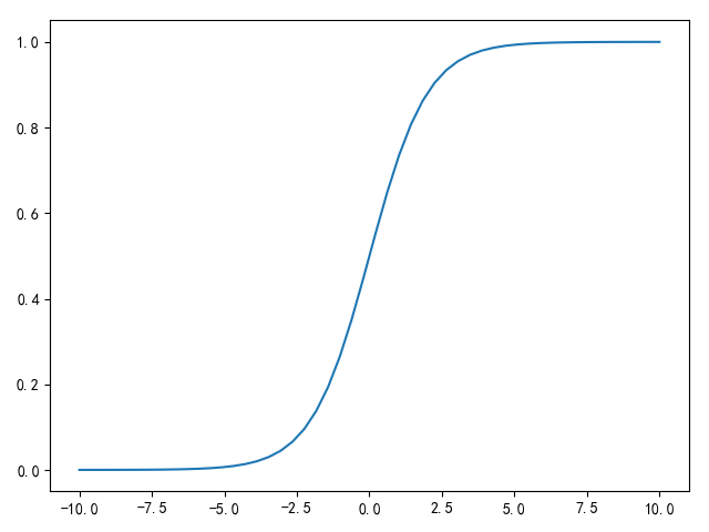
sigmoid函数

sigmoid函数简称为S型函数,也称为logistic函数,公式如下:

常写为,求导如下

其实现特性如下:

  • 当输入值大于0时,输出趋近于1
  • 当输入值小于0时,输出趋近于-1
  • 当输入值等于0时,输出为0.5
1
2
3
4
5
6
7
8
9
10
11
12
13
14
15
16
17
18
import matplotlib.pyplot as plt
import numpy as np


def sigmoid(x):
return 1 / (1 + np.exp(-1 * x))


def draw_sigmoid():
x = np.linspace(-10, 10)
y = sigmoid(np.array(x))

plt.plot(x, y)
plt.show()


if __name__ == '__main__':
draw_sigmoid()

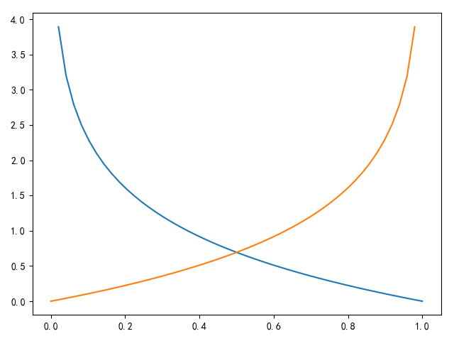
负对数似然代价函数

负对数似然代价函数计算公式如下

$$
cost(h(x;\theta),y)=\left{\right.
$$

分两种情况

  1. 判定计算结果是否为1。当计算结果为1时,代价为0,否则代价随减少而增大
  2. 判定计算结果是否为0。当计算结果为0时,代价为0,否则代价随增大而增大
1
2
3
4
5
6
7
8
9
10
11
12
13
14
15
16
17
18
19
20
import matplotlib.pyplot as plt
import numpy as np

def cost(x):
y1 = -1 * np.log(x)
y2 = -1 * np.log(1 - x)
return y1, y2


def draw_cost():
x = np.linspace(0, 1)
y1, y2 = cost(x)

plt.plot(x, y1)
plt.plot(x, y2)
plt.show()


if __name__ == '__main__':
draw_cost()

交叉熵损失函数

在二元分类中,结果y取值为01,将负对数似然代价函数的两种情况合并在一起得到交叉熵损失函数(cross entropy loss function

逻辑回归

逻辑回归的实现就是线性回归加上sigmoid操作,其线性操作如下:

逻辑回归模型实现公式如下:

对逻辑回归模型求导如下:


逻辑回归利用sigmoid函数进行二元分类,首先对输入数据进行线性运算,再将结果输入sigmoid函数,压缩到范围内,输出结果作为判别概率,表示输出结果为1的可能性,即,相对应的输出结果为0的概率为

逻辑回归利用交叉熵损失函数作为二元分类损失函数,公式如下:

矩阵运算如下:

其中大小为大小为大小为表示样本数量,表示权重数量

测试数据

使用numeric类型的德国信用数据,其包含24个变量和一个2类标签 - german.data-numeric

梯度下降

使用批量训练数据进行梯度计算,对损失函数求导如下:





其中表示第行第列,矩阵运算如下:

其中大小为大小为大小为表示样本数量,表示权重数量

实现

1
2
3
4
5
6
7
8
9
10
11
12
13
14
15
16
17
18
19
20
21
22
23
24
25
26
27
28
29
30
31
32
33
34
35
36
37
38
39
40
41
42
43
44
45
46
47
48
49
50
51
52
53
54
55
56
57
58
59
60
61
62
63
64
65
66
67
68
69
70
71
72
73
74
75
76
77
78
79
80
81
82
83
84
85
86
87
88
89
90
91
92
93
94
95
96
97
98
99
100
101
102
103
104
105
106
107
108
109
110
111
112
113
114
115
116
117
118
119
120
121
122
123
124
125
126
127
128
129
130
131
132
133
134
135
136
137
138
139
140
141
# -*- coding: utf-8 -*-

# @Time : 19-4-18 上午9:22
# @Author : zj


import matplotlib.pyplot as plt
import numpy as np
import pandas as pd
from sklearn.model_selection import train_test_split

data_path = '../data/german.data-numeric'


def load_data(tsize=0.8, shuffle=True):
data_list = pd.read_csv(data_path, header=None, sep='\s+')

data_array = data_list.values
height, width = data_array.shape[:2]
data_x = data_array[:, :(width - 1)]
data_y = data_array[:, (width - 1)]

x_train, x_test, y_train, y_test = train_test_split(data_x, data_y, train_size=tsize, test_size=(1 - tsize),
shuffle=shuffle)

y_train = np.atleast_2d(np.array(list(map(lambda x: 1 if x == 2 else 0, y_train)))).T
y_test = np.atleast_2d(np.array(list(map(lambda x: 1 if x == 2 else 0, y_test)))).T

return x_train, y_train, x_test, y_test


def init_weights(inputs):
"""
初始化权重,符合标准正态分布
"""
return np.atleast_2d(np.random.uniform(size=inputs)).T


def sigmoid(x):
return 1 / (1 + np.exp(-1 * x))


def logistic_regression(w, x):
"""
w大小为(n+1)x1
x大小为mx(n+1)
"""
z = x.dot(w)
return sigmoid(z)


def compute_loss(w, x, y):
"""
w大小为(n+1)x1
x大小为mx(n+1)
y大小为mx1
"""
lr_value = logistic_regression(w, x)
n = y.shape[0]
res = -1.0 / n * (y.T.dot(np.log(lr_value)) + (1 - y.T).dot(np.log(1 - lr_value)))
return res[0][0]


def compute_gradient(w, x, y):
"""
梯度计算
"""
n = y.shape[0]
lr_value = logistic_regression(w, x)
return 1.0 / n * x.T.dot(lr_value - y)


def compute_predict_accuracy(predictions, y):
results = predictions > 0.5
res = len(list(filter(lambda x: x[0] == x[1], np.dstack((results, y))[:, 0]))) / len(results)
return res


def draw(res_list, title=None, xlabel=None, ylabel=None):
if title is not None:
plt.title(title)
if xlabel is not None:
plt.xlabel(xlabel)
plt.plot(res_list)
plt.show()


if __name__ == '__main__':
# 加载训练和测试数据
# train_data, train_label, test_data, test_label = load_german_numeric(tsize=0.85, shuffle=False)
train_data, train_label, test_data, test_label = load_data()

# 根据训练数据计算均值和标准差
mu = np.mean(train_data, axis=0)
std = np.std(train_data, axis=0)

# 标准化训练和测试数据
train_data = (train_data - mu) / std
test_data = (test_data - mu) / std

# 添加偏置值
train_data = np.insert(train_data, 0, np.ones(train_data.shape[0]), axis=1)
test_data = np.insert(test_data, 0, np.ones(test_data.shape[0]), axis=1)

# 定义步长、权重和偏置值
lr = 0.01
w = init_weights(train_data.shape[1])

# 计算目标函数/损失函数以及梯度更新
epoches = 20000

loss_list = []
accuracy_list = []
loss = 0
best_accuracy = 0
best_w = None
for i in range(epoches):
loss += compute_loss(w, train_data, train_label)
# 计算梯度
gradient = compute_gradient(w, train_data, train_label)
# 权重更新
tempW = w - lr * gradient
w = tempW

if i % 50 == 49:
# 每个50次记录一次
# 计算精度
accuracy = compute_predict_accuracy(logistic_regression(w, train_data), train_label)
accuracy_list.append(accuracy)

if accuracy > best_accuracy:
best_accuracy = accuracy
best_w = w.copy()
# 计算损失
loss_list.append(loss / 50)
loss = 0

draw(loss_list, title='损失值/50')
draw(accuracy_list, title='训练集检测精度/50')
print(max(accuracy_list))
print(compute_predict_accuracy(logistic_regression(best_w, test_data), test_label))

随机梯度下降实现如下

1
2
3
4
5
6
7
8
9
10
11
12
13
14
15
16
17
18
19
20
21
22
23
24
25
26
27
28
29
30
31
32
33
34
35
36
37
38
39
40
41
42
43
44
45
46
47
48
49
50
51
52
53
54
55
56
57
58
59
60
61
62
63
64
65
66
67
68
69
70
71
72
...
import warnings

warnings.filterwarnings('ignore')
...
...
def compute_loss(w, x, y, isBatch=True):
"""
w大小为(n+1)x1
x大小为mx(n+1)
y大小为mx1
"""
lr_value = logistic_regression(w, x)
if isBatch:
n = y.shape[0]
res = -1.0 / n * (y.T.dot(np.log(lr_value)) + (1 - y.T).dot(np.log(1 - lr_value)))
return res[0][0]
else:
res = -1.0 * (y * (np.log(lr_value)) + (1 - y) * (np.log(1 - lr_value)))
return res[0]


def compute_gradient(w, x, y, isBatch=True):
"""
梯度计算
"""
lr_value = logistic_regression(w, x)
if isBatch:
n = y.shape[0]
return 1.0 / n * x.T.dot(lr_value - y)
else:
return np.atleast_2d(1.0 * x.T * (lr_value - y)).T
...
...
if __name__ == '__main__':
...
...
# 计算目标函数/损失函数以及梯度更新
epoches = 20
num = train_label.shape[0]

loss_list = []
accuracy_list = []
loss = 0
best_accuracy = 0
best_w = None
for i in range(epoches):
for j in range(num):
loss += compute_loss(w, train_data[j], train_label[j], isBatch=False)
# 计算梯度
gradient = compute_gradient(w, train_data[j], train_label[j], isBatch=False)
# 权重更新
tempW = w - lr * gradient
w = tempW

if j % 50 == 49:
# 每个50次记录一次
# 计算精度
accuracy = compute_predict_accuracy(logistic_regression(w, train_data), train_label)
accuracy_list.append(accuracy)

if accuracy > best_accuracy:
best_accuracy = accuracy
best_w = w.copy()
# 计算损失
loss_list.append(loss / 50)
loss = 0

draw(loss_list, title='损失值/50')
draw(accuracy_list, title='训练集检测精度/50')
print(max(accuracy_list))
print(compute_predict_accuracy(logistic_regression(best_w, test_data), test_label))

小批量梯度下降结果如下:

1
2
3
4
5
6
7
8
9
10
11
12
13
14
15
16
17
18
19
20
21
22
23
24
25
26
27
28
29
30
31
32
# 计算目标函数/损失函数以及梯度更新
epoches = 200
batch_size = 128
num = train_label.shape[0]

loss_list = []
accuracy_list = []
loss = 0
best_accuracy = 0
best_w = None
for i in range(epoches):
for j in range(0, num, 16):
loss_list.append(compute_loss(w, train_data[j:j + batch_size], train_label[j:j + batch_size], isBatch=True))
# 计算梯度
gradient = compute_gradient(w, train_data[j:j + batch_size], train_label[j:j + batch_size], isBatch=True)
# 权重更新
tempW = w - lr * gradient
w = tempW

# 每个小批次记录一次
# 计算精度
accuracy = compute_predict_accuracy(logistic_regression(w, train_data), train_label)
accuracy_list.append(accuracy)

if accuracy > best_accuracy:
best_accuracy = accuracy
best_w = w.copy()

draw(loss_list, title='损失值')
draw(accuracy_list, title='训练集检测精度')
print(max(accuracy_list))
print(compute_predict_accuracy(logistic_regression(best_w, test_data), test_label))

RuntimeWarning: divide by zero encountered in log

计算损失过程中可能会出现精度错误:

1
data_loss = -1.0 / num_train * np.sum(y_batch * np.log(scores) + (1 - y_batch) * np.log(1 - scores))

修改如下:

1
2
3
4
eplison = 1e-5

scores = self.logistic_regression(X_batch)
data_loss = -1.0 / num_train * np.sum(y_batch * np.log(np.maximum(scores, eplison)) + (1 - y_batch) * np.log(np.maximum(1 - scores, eplison)))

小结

逻辑回归二元分类需要注意:

  1. 标签值的转换(将两类标签转换成0/1数值)
  2. 预测值的计算(计算单个预测值就能判断类别)

相关阅读