ResNet-18/34/50/101/152
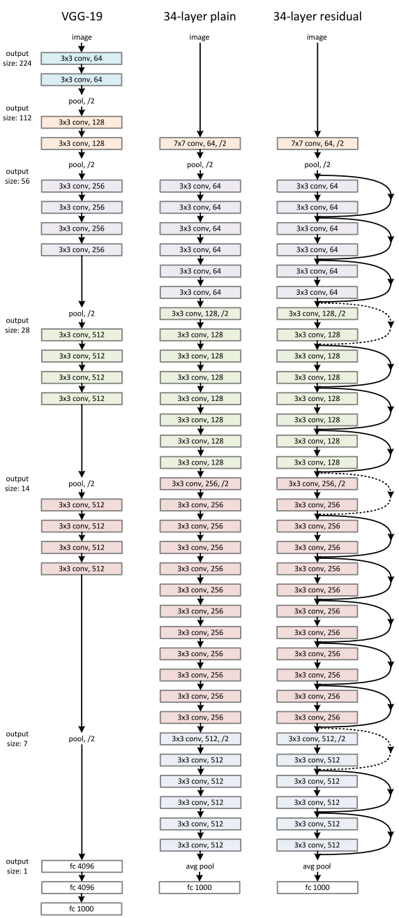
论文Deep Residual Learning for Image Recognition实现了一种新的网络结构 - 残差学习框架。通过堆叠残差单元,能够实现非常深的网络模型
下面使用PyTorch实现ResNet -18/34/50/101/152
模型概述
完整的ResNet-18/34/50/101/152模型参数如下表所示:

残差单元共分为4个模块,每个模块有数量不等的残差单元,在conv3_1/conv4_1/conv5_1的卷积操作中执行空间尺寸减半
BasicBlock

ResNet-18/34使用两层网络的残差单元,每层卷积核大小为
Bottleneck

ResNet-50/101/152使用三层网络的残差单元,其卷积核大小依次为
PyTorch
PyTorch提供了ResNet的实现 - resnet.py将其解析成多个文件,参考:zjZSTU/ResNet
Appendix
