在机器学习和深度学习中,通常需要把目标函数设置或者假定为凸函数(Convex Function),这样能够满足局部最小值就是全局最小值的特点,方便进行梯度计算
局部最小值和全局最小值
局部最小值:如果存在一个,使得对于任意满足$\left|x-x^{}\right|<\varepsilonxf\left(x^{}\right) \leq f(x)x^{}f(x^{})f$的一个局部最小值。从函数图像上看,局部最小值就像是山谷的一个底部
全局最小值:如果$x^{}xf\left(x^{}\right) \leq f(x)f(x^{*})f$的全局最小值
凸函数定义
凸函数是一个定义在某个向量空间的凸子集上的实值函数,而且对于凸子集中任意两个向量、有成立
将凸子集改为某个区间,定义如下:设为定义在区间上的函数,若对上任意两点、和任意的实数,总有,则称为上的凸函数,若定义中的改为也成立,则称函数为对应子集或区间上的严格凸函数
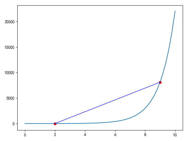
如下图所示

1 2 3 4 5 6 7 8 9 10 11 12 13 14 15 16
| from matplotlib.lines import Line2D import matplotlib.pyplot as plt import numpy as np
if __name__ == '__main__': x = np.linspace(0, 10) y = np.power(np.e, x) spots = [[2, np.power(np.e, 2)], [9, np.power(np.e, 9)]] (line1_xs, line1_ys) = zip(*spots)
figure, ax = plt.subplots() ax.plot(x, y) plt.scatter(line1_xs, line1_ys, color='r') ax.add_line(Line2D(line1_xs, line1_ys, linewidth=1, color='b'))
plt.show()
|
相关阅读